微立顶科技

新闻资讯

创新 服务 价值

  面试陪练AI实时数字人效果

发布日期:2025/11/5 12:32:12      浏览量:

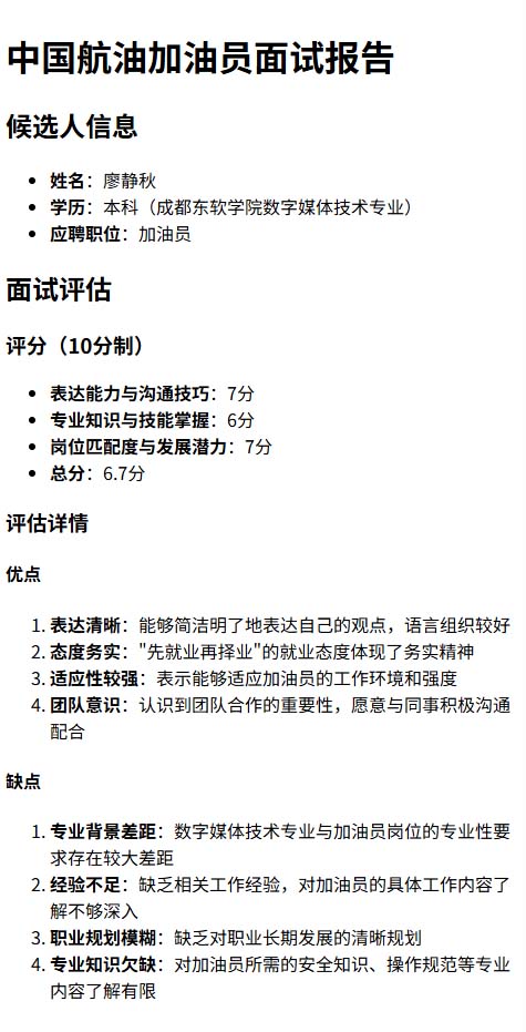
面试训练陪练AI实时数字人效果,针对工作前的面试,可以采用AI数字人方式进行面试模拟和改进,并且生成面试结果报告



管理端可以设置Bot形象、Logo、引导语、Prompt等:



  业务实施流程

需求调研 →

团队组建和动员 →

数据初始化 →

调试完善 →

解决方案和选型 →

硬件网络部署 →

系统部署试运行 →

系统正式上线 →

合作协议

系统开发/整合

制作文档和员工培训

售后服务

马上咨询: 如果您有业务方面的问题或者需求,欢迎您咨询!我们带来的不仅仅是技术,还有行业经验积累。
QQ: 39764417/308460098     Phone: 13 9800 1 9844 / 135 6887 9550     联系人:石先生/雷先生